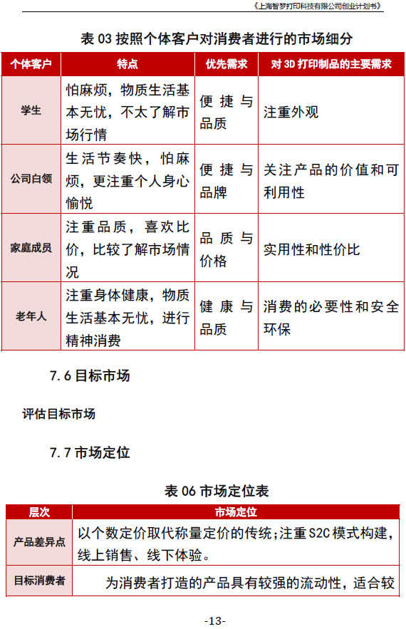
Guest(Guest)
登录
注册
首页
在线课程
主社区
论坛
校园
活动
新鲜事
随手拍
文明风采
兴趣
游戏
影音
阅读
美食
站务
站务公告
意见建议
学校
班级
网薪商城
中职课堂
论坛
>
>
>
《上海智梦打印科技有限公司创业计划书》
《上海智梦打印科技有限公司创业计划书》
2017-07-19 16:06:08
中职测试账号
易班中职学校
易班心情: 1231
还能输入
140
字
发表评论,请先登录!
|
表情
回复
正在加载中,请稍等...
活动
1/3
话题...
>
戴了30天智能手环后……
(1回应)
>
【随手拍】落日归山海,烟火向新晨
(1回应)
>
【随手拍】三月雨歇,画展拾得时光信
(1回应)
>
阅读
(0回应)
>
test
(0回应)
>
今天要下雨
(0回应)
>
下雨
(0回应)
>
开学新气象
(0回应)
◆
◆
+1
◆
◆
返回顶部
主题管理
置顶
删除
加精华
修改
打气
屏蔽
转发
禁止回复
过户